Arquitetura da Solução
Introdução
Para documentar e comunicar a arquitetura do Peerseed de forma eficaz, adotamos o Modelo C4. Este modelo não é uma nova forma de projetar software, mas sim uma maneira de visualizar e descrever uma arquitetura existente ou proposta em diferentes níveis de abstração.
A principal vantagem do C4 é que ele oferece a "quantidade certa de detalhes para a audiência certa". Podemos pensar nele como o Google Maps para a nossa arquitetura:
Nível 1 (Contexto): A visão do mundo.
Nível 2 (Contêineres): A visão do país ou da cidade.
Nível 3 (Componentes): A visão de um bairro ou de uma rua.
Nível 4 (Código): A visão de uma casa específica (geralmente coberto por diagramas de classe UML ou o próprio código).
Para o nosso projeto, detalhamos os três primeiros níveis, que fornecem uma compreensão completa da estrutura e do funcionamento do Peerseed.
Nível 1: Contexto do Sistema (A Visão do Helicóptero)
O primeiro diagrama estabelece o cenário geral, mostrando como o nosso sistema se encaixa no mundo. Ele responde à pergunta: "O que é o sistema Peerseed, quem o utiliza e com quais outros sistemas ele interage?".
Arquitetura Nível C1

Fonte: Produzido pelos autores (2025).
Para Melhor visualização clique aqui
Os Atores: Três atores principais interagem com o sistema:
-
Agricultor(a): O tomador de crédito que busca financiamento de forma ágil e justa.
-
Investidor(a): A pessoa física que oferece capital em busca de rentabilidade e impacto.
-
Admin: O operador da plataforma, responsável pela gestão, suporte e validação manual de processos.
O Sistema PeerSeeD: No coração do diagrama está o Sistema Central, nossa plataforma de crédito P2P para o agronegócio.
Os Sistemas Externos: O Peerseed não opera isoladamente. Ele depende de integrações críticas com sistemas externos para funcionar, incluindo:
-
Autoridade Certificadora (ICP-Brasil): Para a assinatura digital e validação jurídica da Cédula de Produtor Rural (CPR).
-
Gateway de Pagamento: Para processar o fluxo financeiro (on/off-ramp) entre Reais (BRL) e a stablecoin (USDC).
-
Registradora de CPR: Para registrar oficialmente os contratos de crédito, conferindo-lhes validade legal.
-
Governo e Bureaus de Crédito: Para consultar dados externos que alimentam nosso motor de análise de risco.
Este diagrama é fundamental para que qualquer pessoa, técnica ou não, entenda o propósito e as fronteiras do nosso projeto.
Nível 2: Contêineres (A Estrutura da Solução)
Dando um zoom no "Sistema Peerseed", o diagrama de contêineres expõe a arquitetura de alto nível da aplicação. Ele responde à pergunta: "Quais são os principais blocos de construção do sistema e como eles se comunicam?".
Para Melhor visualização clique aqui
Arquitetura Nível C2

Fonte: Produzido pelos autores (2025).
Nota: "Contêiner" aqui é um termo do C4 para um bloco de construção executável ou um armazenamento de dados, não necessariamente um contêiner Docker.
A arquitetura do Peerseed é dividida em quatro camadas principais:
Aplicação Web (Frontend): A porta de entrada para nossos usuários. É uma série de páginas web/mobile que proporciona uma experiência de usuário fluida e responsiva para Agricultores e Investidores.
Serviços de Backend (Microsserviços): O cérebro da plataforma. Adotamos uma arquitetura de microsserviços para garantir escalabilidade, modularidade e manutenibilidade. Cada serviço tem uma responsabilidade única e bem definida, como:
-
Serviço de Contas: Gerencia identidade e autenticação.
-
Serviço de Análise de Crédito: Orquestra o cálculo do AgroScore.
-
Serviço de Marketplace: Gerencia as oportunidades de investimento.
-
Serviço de Carteira Digital: Controla os saldos e transações.
-
Serviço de Contratos: Gerencia o ciclo de vida da CPR.
-
Serviço de Notificações: Centraliza o envio de comunicações.
Armazenamento: Utilizamos diferentes tecnologias de armazenamento para diferentes necessidades, uma abordagem conhecida como "persistência poliglota":
-
Database SQL: Para dados transacionais e estruturados que exigem consistência.
-
Database NoSQL: Para dados semi-estruturados, como documentos de usuários e logs de auditoria.
-
Cache: Para dados voláteis e de acesso rápido, melhorando a performance.
-
Ledger Blockchain: Para garantir a imutabilidade e transparência das transações de investimento (tokens).
-
Logs: Para centralizar os logs de todos os serviços, garantindo a observabilidade.
Este diagrama mostra a decomposição lógica e tecnológica da nossa solução, servindo como o mapa principal para a equipe de desenvolvimento.
Nível 3: Componentes (O Interior dos Microsserviços)
No nível mais profundo de detalhe, damos um zoom nos nossos contêineres (microsserviços) mais críticos para expor seus Componentes internos. Estes diagramas respondem à pergunta: "Como cada serviço é projetado por dentro e como ele cumpre sua responsabilidade?".
Este nível é o mapa que guia o desenvolvedor na organização do código e na implementação das funcionalidades de um serviço específico. A seguir, detalhamos os componentes de seis dos nossos serviços mais importantes.
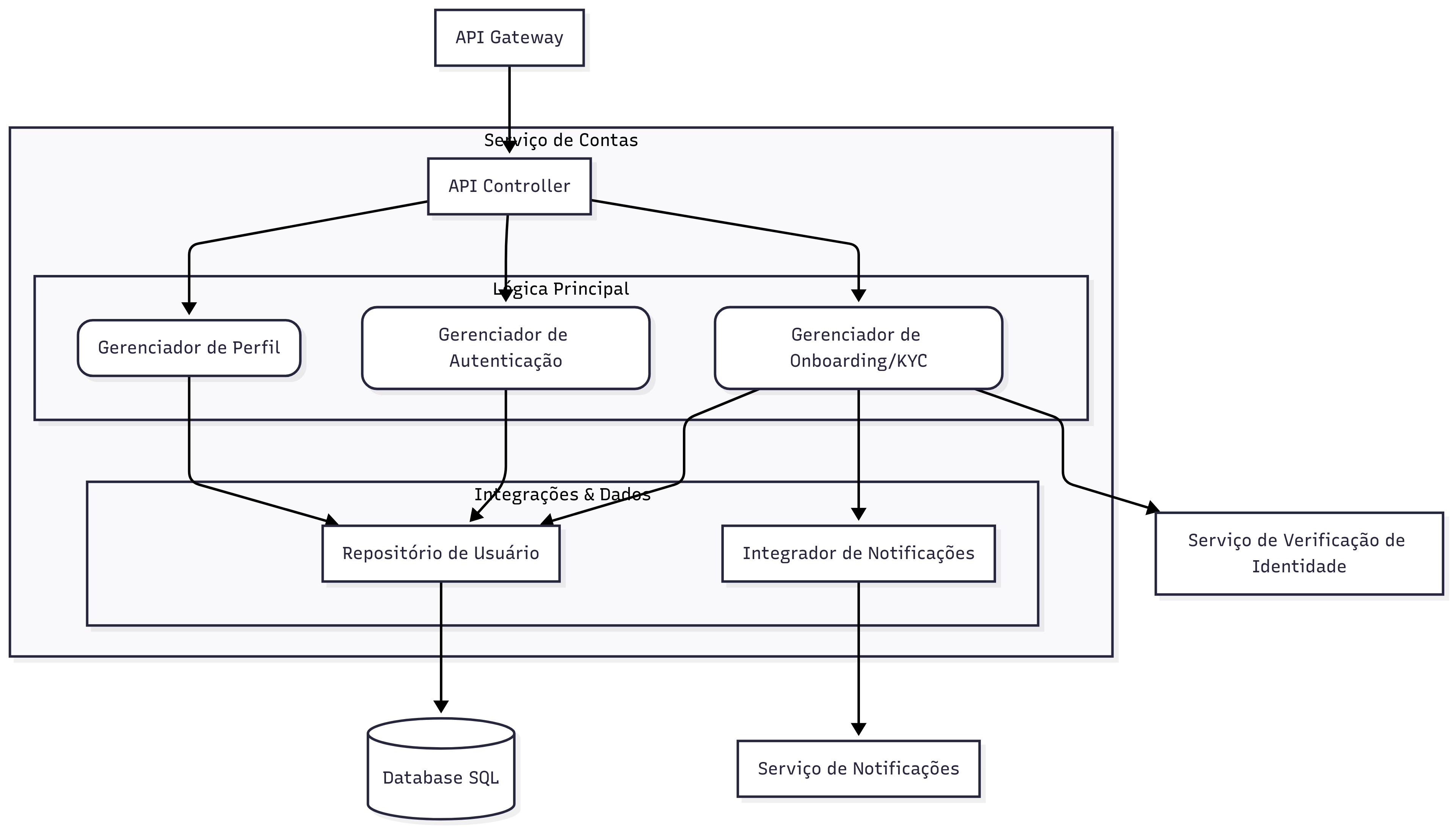
Serviço Contas
Este serviço é a fundação da identidade e segurança do usuário na plataforma. Ele é a fonte da verdade para todos os dados cadastrais e de autenticação. Seus componentes internos são divididos por responsabilidade:
Gerenciador de Autenticação
: lida com a segurança do acesso (login, senhas, 2FA).
Gerenciador de Perfil
: permite a gestão dos dados cadastrais do usuário.
Gerenciador de Onboarding/KYC
: orquestra o processo de verificação de identidade. Para comunicações essenciais, como o envio de e-mails de boas-vindas ou de redefinição de senha, ele utiliza um Integrador de Notificações.
Serviço Contas

Fonte: Produzido pelos autores (2025).
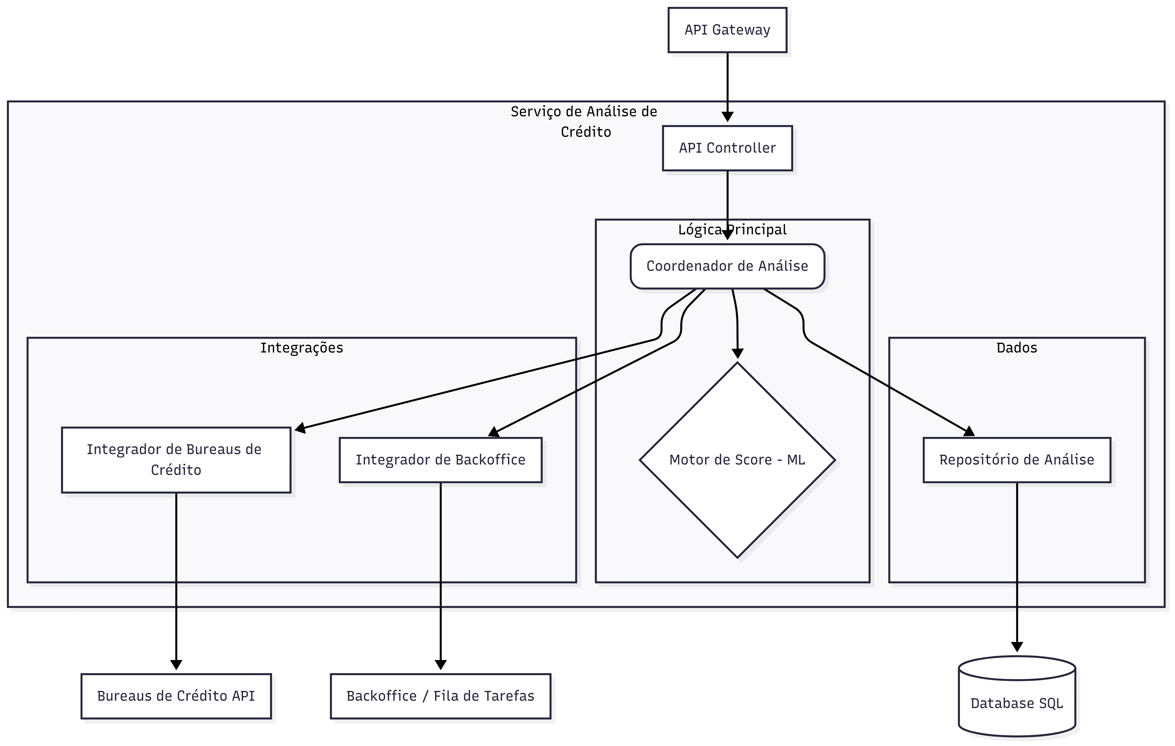
Serviço Análise de Crédito
Este serviço orquestra o complexo processo de análise de risco. Seus componentes internos incluem:
API Controller
como porta de entrada.
Coordenador de Análise
para gerenciar o fluxo.
Integradores
para se comunicar com sistemas externos (Bureaus e Backoffice).
Motor de Score (ML)
que contém a lógica de cálculo.
Repositório
para persistir os dados da análise.
Serviço Analise Credito

Fonte: Produzido pelos autores (2025).
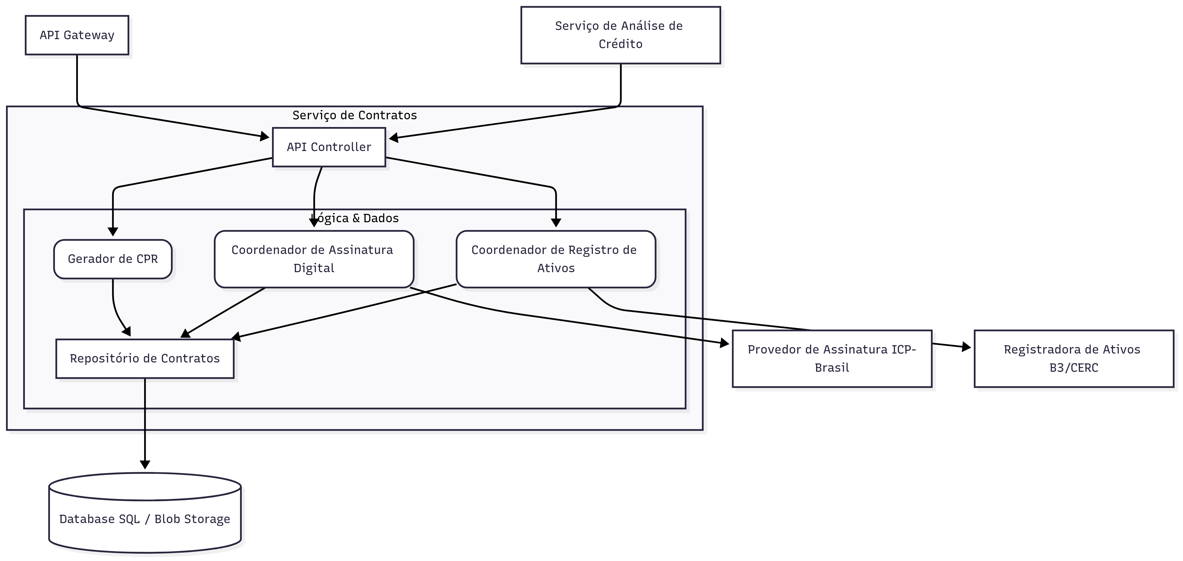
Serviço Contratos
Focado na dimensão jurídica da plataforma, este serviço gerencia o ativo legal mais importante: a Cédula de Produtor Rural (CPR).
Gerador de CPR
cria o documento a partir dos dados da análise de crédito.
Coordenador de Assinatura Digital
gerencia a integração com o provedor ICP-Brasil para a coleta da assinatura do agricultor.
Uma vez assinado, o Coordenador de Registro de Ativos
assume, comunicando-se com a registradora oficial (B3/CERC)
para garantir a validade e a conformidade legal do título.
Serviço Contratos

Fonte: Produzido pelos autores (2025).
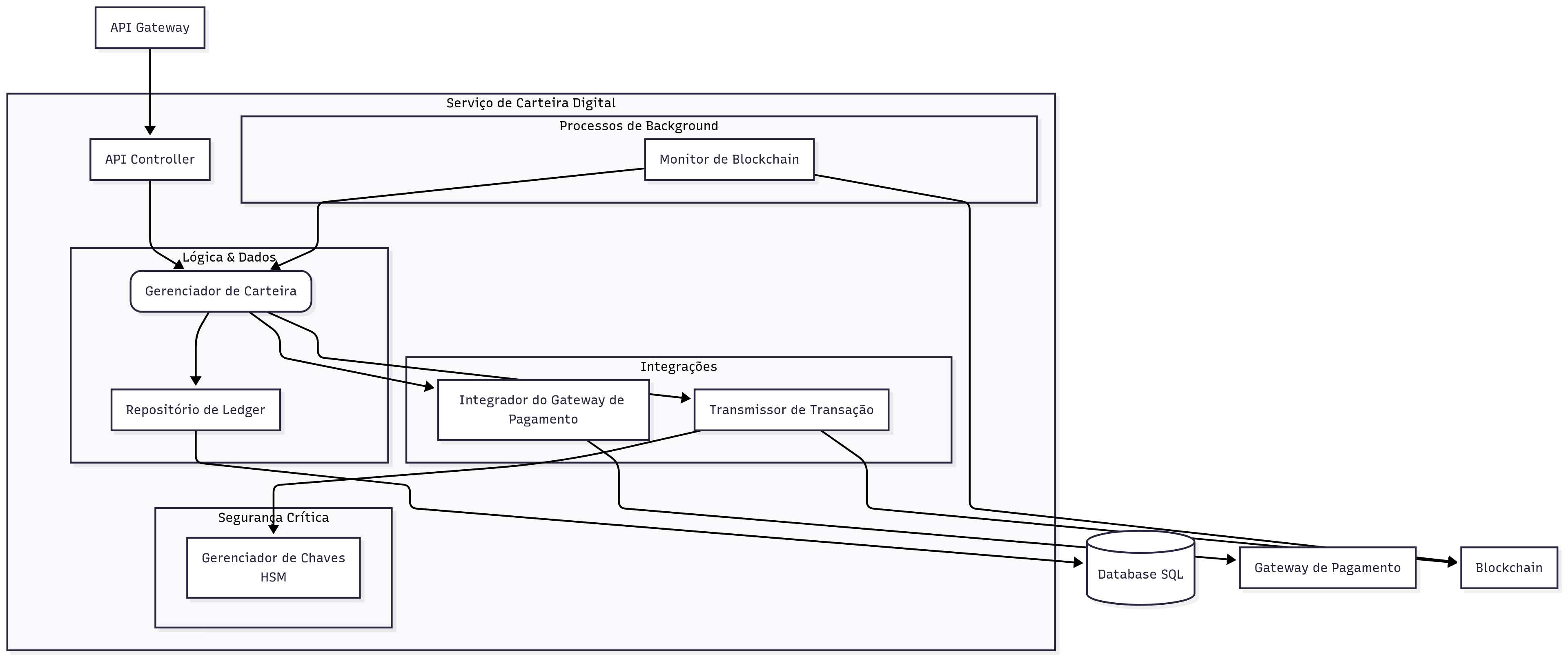
Serviço Carteira Digital
Este serviço é o cofre digital da plataforma, atuando como um serviço de custódia completo e seguro. Sua responsabilidade é gerenciar todos os ativos financeiros dos usuários. Seus componentes incluem:
API Controller
como interface.
Gerenciador de Carteira
para a lógica de negócio (saldos, transferências).
Repositório de Ledger
para registrar todas as transações de forma imutável.
Para operações com criptomoedas, ele conta com um Monitor de Blockchain
para detectar depósitos e um Transmissor de Transação
para processar saques, que por sua vez interage com o componente mais crítico e isolado, o Gerenciador de Chaves (HSM), o único responsável por assinar transações e garantir a segurança dos fundos.
Serviço Carteira Digital

Fonte: Produzido pelos autores (2025).
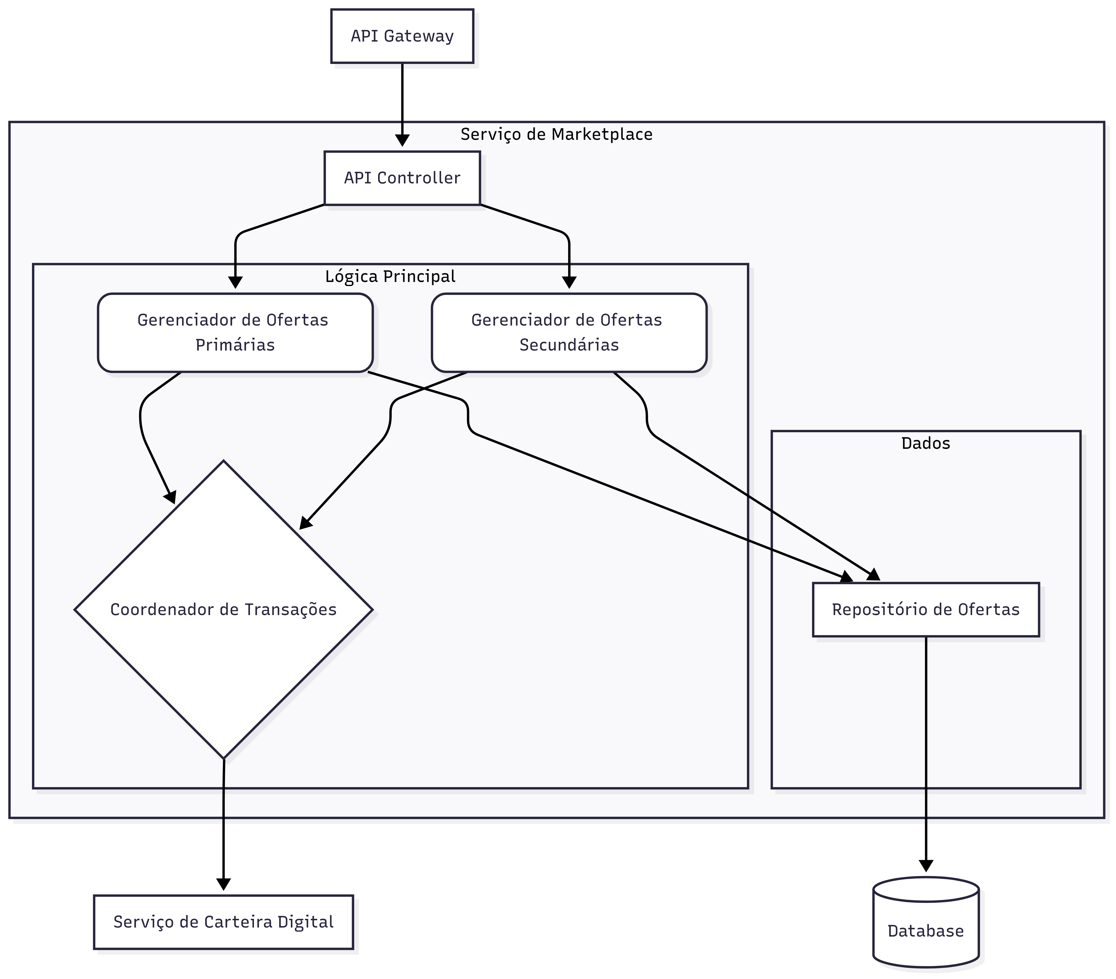
Serviço Marketplace
Atuando como a vitrine e o ambiente de negociação do Peerseed, este serviço gerencia o ciclo de vida completo das oportunidades de investimento. É composto por:
API Controller
para a interação com o frontend e por dois componentes lógicos principais
-
Gerenciador de Ofertas Primárias
: que cuida da listagem e captação das novas CPRs. -
Gerenciador de Ofertas Secundárias
: que habilita a negociação P2P entre investidores.
Para garantir a integridade financeira das operações, o Coordenador de Transações
orquestra a comunicação com o Serviço de Carteira Digital, assegurando que as transferências de fundos e ativos ocorram de forma atômica e segura.
Serviço Marketplace

Fonte: Produzido pelos autores (2025).
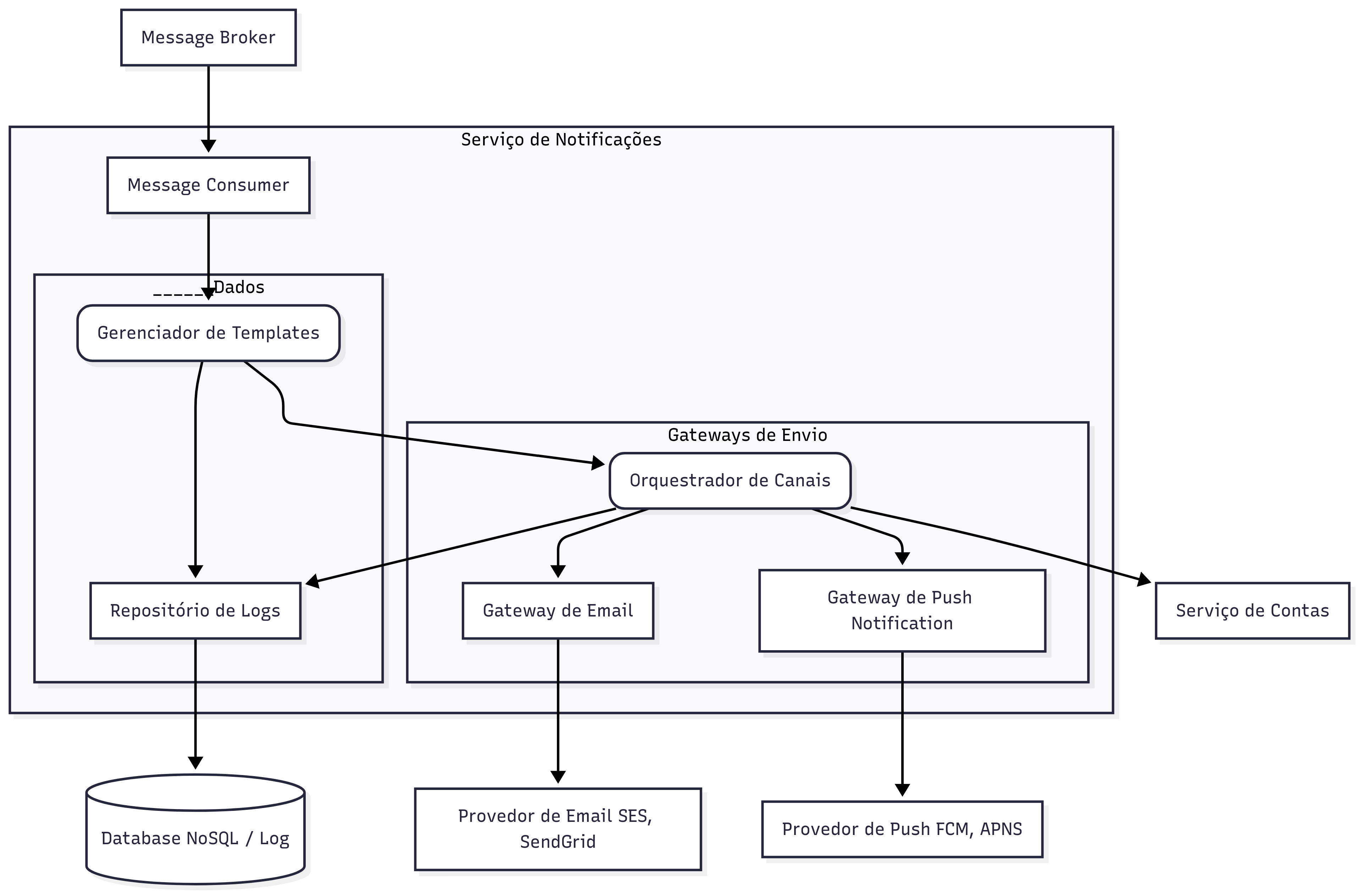
Serviço Notificações
Projetado para ser o centro de comunicação da plataforma, este serviço funciona de forma desacoplada e assíncrona.Sua principal porta de entrada é um Message Consumer
, que escuta eventos de outros serviços (ex: UsuarioCadastrado, PagamentoRecebido) publicados em um Message Broker.
Ao receber um evento, o Gerenciador de Templates
popula a mensagem apropriada, e o Orquestrador de Canais
decide como enviá-la (Email, Push Notification, SMS) com base nas preferências do usuário, utilizando Gateways específicos para cada canal de comunicação. Essa arquitetura garante que o sistema de notificações seja resiliente e não atrase as operações principais da plataforma.
Serviço Notificações

Fonte: Produzido pelos autores (2025).